依托于工业 4.0、智能制造等战略推动,以及人工智能、传感器、物联网等技术的持续突破,工业机器人同时响应了制造业应对劳动力成本上升、高危复杂场景作业需求增加、柔性生产转型迫切等现实挑战,是培育新质生产力、促进产业升级的关键支撑。
依托于工业 4.0、智能制造等战略推动,以及人工智能、传感器、物联网等技术的持续突破,工业机器人同时响应了制造业应对劳动力成本上升、高危复杂场景作业需求增加、柔性生产转型迫切等现实挑战,是培育新质生产力、提升国家制造业核心竞争力与产业升级的关键支撑。
2025年以来,我国工业机器人产业延续强劲发展态势,前三季度全国总产量已达59.5万套,超过去年全年总量,国产化率实现跨越式提升。此外,中国作为全球最大工业机器人产销市场的地位持续巩固。2024年销量增至30.2万台,复合增长率为17.2%。预计2025年,中国工业机器人市场销量有望达到32.5万台,同比增速约7.7%。
从短期发展趋势看,六轴机器人仍为市场主流产品,在汽车、新能源等行业应用广泛,其中大负载机器人将是未来发展趋势,且随着国产厂商技术能力的不断提升,国产品牌的市场份额将逐步提升。
尽管面临全球需求波动,政策支持与AI融合创新正推动工业机器人行业迈向高质量发展阶段。近十年中国机器人赛道投融资中,工业制造与自动化机器人以1947.72亿元规模占据绝对主导地位。
在国内工业机器人市场,发那科、爱普生、ABB和安川电机等外资品牌仍然占据一定地位。但国产工业机器人产业经过近年来的技术积累,逐渐形成自己的竞争优势。2024年前三季度发那科市场份额为11.1%,本土企业中埃斯顿、汇川技术、埃夫特、新时达进入前十。
工业机器人是面向工业领域的多关节机械手或多自由度的机器装置,具有自动性,可依靠自身动力能源和控制能力实现工业加工制造功能。工业机器人由主体、驱动系统和控制系统三个基本部分组成。主体即机座和执行机构,包括臂部、腕部和手部,有的机器人还有行走机构;驱动系统包括动力装置和传动机构,用以使执行机构产生相应的动作;控制系统是按照输入的程序对驱动系统和执行机构发出指令信号,并进行控制。
工业机器人能通过编程完成搬运、焊接、装配、喷涂等任务,广泛应用于汽车、电子、物流等行业,是现代工业自动化的重要工具。
工业机器人包括加工、装配、包装机器人等。按照机械机构,工业机器人又可被分为垂直关节型、平面关节型、并联机器人、直角坐标型等,前三种属于多关节机器人,其中垂直关节型、平面关节型一般为串联机器人,协作机器人也属于串联机器人的一种。
整机技术是指以提高工业机器人产品的可靠性和控制性能,提升工业机器人的负载/自重比,实现工业机器人的系列化设计和批量化制造为目标的机器人技术。主要有:本体优化设计技术、机器人系列化标准化设计技术、机器人批量化生产制造技术、快速标定和误差修正技术、机器人系统软件平台等。本体优化设计技术是其中的代表性技术。本体优化设计技术即对工业机器人的本体进行优化设计和性能评估的技术。在现代工业生产的一些高速、重载的应用场合下,需要保证工业机器人加工过程中的运动精度和运动平稳性,因此在工业机器人的本体结构设计开发时,必须对其惯性参数和结构参数进行不断优化,使机构的质量、刚度得到合理的分布,工业机器人整机具有良好的动态性能。
部件技术是指以研发高性能机器人零部件,满足工业机器人关键部件需求为目标的机器人技术。主要有:高性能伺服电机设计制造技术、高性能/高精度机器人专用减速器设计制造技术、开放式/跨平台机器人专用控制(软件)技术、变负载高性能伺服控制技术等。高性能伺服电机设计制造技术和高性能/高精度机器人专用减速器设计制造技术是其中的代表性技术。工业机器人领域中应用的伺服电机应具有快速响应、高启动转矩、低惯量、宽广且平滑的调速范围等特性,目前应用较多的是交流伺服电机。设计高性能高功率密度伺服电机需要根据设计指标综合考虑电机结构参数、部件材料、磁路结构等要素,并通过有限元等方法综合分析电机性能。减速器通常用作原动件与工作机之间的减速传动装置,起到匹配转速和传递转矩的作用,机器人领域常用的精密传动装置主要有轻载条件下的谐波减速器和重载条件下的RV减速器。设计高性能/高精度机器人专用减速器需综合考虑传动精度、齿廓修形、扭转刚度以及回差等技术指标。
集成应用技术是指以提升工业机器人任务重构、偏差自适应调整能力,提高机器人人机交互性能为目标的机器人技术。主要有:基于智能传感器的智能控制技术、远程故障诊断及维护技术、基于末端力检测的力控制及应用技术、快速编程和智能示教技术、生产线快速标定技术、视觉识别和定位技术等。视觉识别定位技术是其中的代表性技术。视觉识别和定位技术是一项涉及人工智能、图像处理、传感器技术和计算机技术等多领域的综合技术,广泛地应用在工业生产中的缺陷检测、目标识别与定位和智能导航等方面。
我国的工业机器人研究开始于20世纪70年代,大体可分为5个阶段,即理论研究阶段、示范应用阶段、初步产业化阶段、快速发展阶段、高质量发展阶段。
研究单位分布在国内部分高校,这一阶段由于当时国家经济条件等因素的制约,在机器人造助学、机构学等方面取得了一定的进展,为后续工业机器人的研究奠定了基础。
为促进高技术发展与国民经济主战场的密切关系,确定了特种机器人与工业机器人及其应用工程并重、以应用带动关键技术和基础研究的发展方针。这一阶段共研制出7种工业机器人系列产品,102种特种机器人,实施了100余项机器人应用工程,同时为了促进国产机器人的产业化,90年代末,建立了9个机器人产业化基地和7个科研基地。
国家中长期科学和技术发展规划纲要突出增强自主创新能力这一条主线,着力营造有利于自主创新的政策环境,加快促进企业成为创新主体,大力倡导企业为主体,产学研紧密结合,国内一大批企业或自主研制或与科研院所合作,进入工业机器人研制和生产行列,我国工业机器人进入了初步产业化阶段。
伴随我国汽车、3C产业自动化浪潮,集成商介入工业机器人业务,市场出现跨越增长。随着工业机器人顶层设计出台,通过政策大力扶持,行业迎来发展高峰;随着后续顶层设计往下传导,地方政府密集出台应用补贴政策,企业数量爆发式增长,行业迎来发展新高峰。
2023年,全国工业机器人产量首次出现负增长,市场竞争进入优胜劣汰、存量优化阶段。与此同时,内资厂商销量占比超过一半,国产替代加速,产业结构优化趋势日益明显
上游包括工业机器人所需的核心零部件,如控制器、机械臂、传感器伺服系统、减速器和末端执行器等。这些部件是机器人性能的基础,技术壁垒较高,市场竞争激烈。
中游主要涉及工业机器人的整机制造及系统集成。中游企业负责将上游的核心零部件集成成完整的机器人产品,常见的机器人类型包括多关节机器人、SCARA机器人和协作型机器人等。
下游应用领域广泛,主要包括汽车制造、3C电子、金属加工、食品饮料、化工行业、仓储物流等。下游企业将机器人技术应用于具体的生产和服务场景中,以提高效率和降低成本。
在制造业智能化升级的需求拉动,以及上游核心零部件国产化率逐渐提升的背景下,我国工业机器人产量持续保持增长态势。2016年中国工业机器人产量为7.24万台,到2024年增至55.6万台,年均复合增长率超过20%。2025年以来,我国工业机器人产业延续强劲发展态势,前三季度全国总产量已达59.5万套,超过去年全年总量,国产化率实现跨越式提升。
2016年以来,我国工业机器人销量整体呈现波动上升趋势,2016年销量为8.5万台,2024年销量增至30.2万台,复合增长率为17.2%。中国作为全球最大工业机器人产销市场的地位持续巩固。预计2025年,中国工业机器人市场销量有望达到32.5万台,同比增速约7.7%。
从短期发展趋势看,6轴机器人仍为市场主流产品,在汽车、新能源等行业应用广泛,其中大负载机器人将是未来发展趋势,且随着国产厂商技术能力的不断提升,国产品牌的市场份额将逐步提升.
近年来,工信部及有关部门采取了一系列政策措施来支持工业机器人行业的发展,比如支持机器人技术的研发和应用,支持机器人行业发展的投资和融资政策,大力发展机器人新兴产业,以及制定行业标准的政策措施等。这些政策共同构成了中国工业机器人行业的政策生态,为行业的高速增长和技术升级提供了坚实保障。
中国机器人行业历经十年演进,呈现资本驱动、市场洗牌与技术驱动三阶段特征:2015-2017年资本密集型扩张推动市场渗透率快速提升(融资额激增9倍);2018-2019年行业进入集中度优化期;2020年后伴随技术迭代加速与场景深化,2024年融资总额达686.28亿元(较2015年增长525%),2025年前三季度320.63亿元融资与521笔交易频次印证行业技术护城河构建与产业化应用双轮驱动。尽管面临全球需求波动,政策支持与AI融合创新正推动行业迈向高质量发展阶段。
图表8 2015年-2025年Q3中国机器人行业融资变化趋势(笔,亿元)
近十年中国机器人赛道投融资呈现显著分化格局,资本优先布局商业化路径明确、能快速提升效率或创新服务的领域,呈现“技术-场景双轮驱动”特征。工业制造与自动化机器人以1947.72亿元规模占据绝对主导地位,凸显其作为核心技术领域的产业基石地位。商业服务与场景化机器人(694.87亿元)及底层技术与零部件赛道(411.13亿元)紧随其后,反映资本对技术成熟度与规模化应用价值的双重认可。物流仓储(333.47亿元)与医疗健康机器人(303.22亿元)凭借垂直场景的高价值需求形成中等规模市场。特种与新兴应用场景机器人(11.71亿元)虽融资量级有限,但体现资本对前沿技术探索的持续关注。
从近10年中国机器人行业投融资事件轮次分布情况来看,目前该行业的投融资活动以早期和初创期为主,其中天使类和A轮投资数量最多。
全球工业机器人行业的投资热点主要集中在核心技术研发、新兴应用领域拓展和产业链整合等方面。在核心技术研发方面,投资者关注人工智能、传感器、控制算法等领域的创新企业。新兴应用领域如医疗机器人、服务机器人等也吸引了大量投资。此外,产业链整合方面的投资也在增加,企业通过并购、战略合作等方式,完善产业链布局,提高市场竞争力。
在国内工业机器人市场,发那科、爱普生、ABB和安川电机等外资品牌仍然占据一定地位。但国产工业机器人产业经过近年来的技术积累,逐渐形成自己的竞争优势。根据MIR DATABANK发布的数据,我国工业机器人整体市场出货量排名TOP10分别为发那科、埃斯顿、汇川科技、库卡、爱普生、ABB、安川、埃夫特、雅马哈、新时达,2024年前三季度发那科市场份额为11.1%,本土企业中埃斯顿、汇川技术、埃夫特、新时达进入前十。
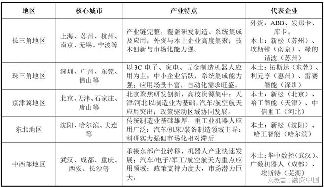
由于工业机器人存在巨大的市场潜力和发展空间,各地纷纷将工业机器人产业作为制造业转型升级的重要抓手,大力发展工业机器人人。目前,中国工业机器人产业主要分布在长三角、珠三角、京津冀、东北地区和中西部地区,各区域根据自身产业基础和优势,形成了差异化的发展路径。长三角和珠三角以高端制造和系统集成为主,市场化程度高。京津冀和东北地区依托传统制造业,重点发展重工业领域应用。中西部地区通过产业转移和政策支持,快速发展机器人产业,潜力巨大。
ABB(Asea Brown Boveri)是一家由两个历史100多年的国际性企业(瑞典的ASEA和瑞士的BBC Brown Boveri)在1988年合并而成,名列全球500强,总部坐落于瑞士苏黎世。ABB的业务涵盖电力产品、离散自动化、运动控制、过程自动化、低压产品五大领域,以电力和自动化技术最为著名。ABB是全球装机量最大的工业机器人供货商。
2025年4月,ABB宣布将其机器人业务分拆为独立上市公司,预计于2026年第二季度完成上市。ABB计划在欧洲投资2.8亿扩大产能,加强欧洲市场本地供给。该园区与上海超级工厂(亚洲市场)、美国奥本山工厂(美洲市场)形成全球三角布局。
ABB集团2024年销售收入为329亿美元,同比增长2%;运营利润为50.71亿美元,同比增长4%,利润率为15.4%。ABB集团2025年前三季度销售收入为90.83亿美元,同比增加11%;运营利润为16.62亿美元,同比增加27%。
日本发那科公司(FANUC)是成立于1956年的日本科技企业,总部位于日本,主要从事数控系统、工业机器人及智能制造设备的研发生产。其数控系统全球市场占有率超过50%,日本国内市场份额达70%,2023财年营业收入8520亿日元,净利润1706亿日元,2024财年机器人业务营收占比48%,工业自动化业务占比23%,根据MIR DATABANK发布的数据,发那科工业机器人出货量居全球首位,市场份额约为20%。
1898年,库卡(KUKA)成立于德国巴伐利亚州奥格斯堡;1998年库卡正式进军中国市场;2017年美的集团正式收购库卡集团;2019年美的库卡智能制造科技顺德园区投入使用。作为智能、绿色和节能自动化解决方案的全球供应商,库卡向各个行业领域提供工业机器人、自主移动机器人(AMR)及其控制器、工业软件和基于云的数字服务,以及全面互联的生产系统。库卡的业务涵盖汽车(重点电动汽车)、电池、电子、金属和塑料、消费品、食品、电子商务、零售和医疗保健等行业。库卡(KUKA)2024年营业收入37.32亿欧元,同比减少7.93%。2024年毛利率为22.52%,相比2023年有所下降;2024年净收入为-4890万欧元,同比下降170.06%。
埃斯顿自动化成立于1993年,坚持“ALL Made By Estun”全产业链战略,构建了完全自主可控的智能制造生态链。埃斯顿连续七年稳居中国工业机器人国产品牌出货量首位,2025年上半年以10.5%的市场占有率登顶中国机器人销量总榜榜首。埃斯顿深入洞察市场需求,结合创新技术,成功培育三大核心业务。
1)工业自动化系列产品。埃斯顿拥有自主化运动控制核心技术,打造TRIO/埃斯顿双品牌,产品包括:HMI、数控系统、运动控制器、PLC、交流伺服系统(50W-200KW)、编码器等丰富的自动化核心部件系列产品,覆盖信息层-控制层-驱动层-执行层,为电子制造、半导体、锂电池、包装、纺织、机床等行业构建了TRIO+ESTUN智能控制完整解决方案。米乐(MILE)-官方首页
2)工业机器人及智能制造解决方案。基于自主化机器人核心技术,埃斯顿打造了95款工业机器人产品,覆盖3kg-1200kg负载,产品包括SCARA机器人、协作机器人、通用多关节机器人、行业专用机器人(高防护、洁净、防爆、折弯、码垛、焊接、冲压等)。拥有数十种成熟的行业工艺软件包,广泛应用于汽车、光伏、锂电池、汽车零部件、电子制造、工程机械、海工船舶等各个领域,为行业头部品牌打造灯塔工厂。
3)数字化产品及数字化服务。产品包括工业软件及数字化平台,覆盖产线设计与验证——集成交付——运维服务的全生命周期解决方案,打造了E-Noesis云平台、远程运维平台E-Care,提供涵盖过程质量检测与优化、故障预警分析、远程运维、数据融合等数字化功能,使设备参数、工艺参数、产能、质量数据透明化,为用户打造数字化核心竞争力。
埃斯顿2024年营业收入为40.09亿元,同比下降13.83%;归母净利润为-8.10亿元,同比下降700.14%。2024年,公司毛利率为29.57%,同比下降2.36%;净利率为-20.38%,较上年同期下降23.23%。2025年前三季度,埃斯顿营收38.04亿元,同比增长12.97%;归母净利润2900.39万元,从上年同期亏损转为盈利,同比增长143.48%。埃斯顿整体毛利率微降,前三季度毛利率为28.45%,同比下降1.22个百分点,第三季度毛利率为30.09%,同比下降0.18个百分点。
汇川技术创立于2003年,聚焦工业领域的自动化、数字化、智能化,专注“信息层、控制层、驱动层、执行层、传感层”核心技术,专注于工业自动化控制产品的研发、生产和销售,定位服务于高端设备制造商,快速为客户提供更智能、更精准、更前沿的综合产品及解决方案。汇川技术拥有苏州、杭州、南京、上海、宁波、长春、香港等30余家分子公司。2024年,汇川技术全年实现营业总收入达370.4亿元,较上年同期增长22%,实现营业净利润42.9亿元。公司形成五大业务:通用自动化、智慧电梯、新能源汽车、工业机器人、轨道交通。
1)通用自动化产品:包括各种变频器、伺服系统、控制系统(PLC/CNC)、工业视觉系统、传感器、高性能电机、高精密丝杠、工业互联网等核心部件及光机电液一体化解决方案;
2)智慧电梯产品:包括电梯控制系统(一体化控制器/变频器)、人机界面、门系统、控制柜、线缆线束、井道电气、电梯物联网等产品及电气大配套解决方案;
3)新能源汽车产品包括电驱系统(电机、电机控制器、电驱总成)和电源系统(DC/DC、OBC、电源总成);
4)工业机器人产品:包括SCARA机器人、六关节机器人、视觉系统、高精密丝杠、控制系统等整机及零部件解决方案;
5)轨道交通产品包括牵引变流器、辅助变流器、高压箱、牵引电机和TCMS等牵引系统。
公司产品广泛应用于新能源汽车、电梯、空压机、工业机器人/机械手、3C制造、锂电、光伏、起重、机床、金属制品、电线电缆、塑胶、印刷包装、纺织化纤、建材、冶金、石油化工、煤矿、注塑机、市政、轨道交通等行业。
汇川技术2024年全年实现营业收入约370.41亿元,同比增加21.77%;归属于上市公司股东的净利润约42.85亿元,但利润减少了9.62%。毛利率为28.70%,同比下降3.63个百分点;净利率为11.73%,较上年同期下降3.96个百分点。工业机器人产品销量在中国市场的份额约8.8%,位居第三名,其中SCARA机器人产品销量在中国市场的份额约27.3%,位居第一名。
2025年前三季度,公司实现营收316.63亿元,同比增长24.67%;实现归属于上市公司股东的净利润42.54亿元,同比增长26.84%。前三季度毛利率为29.27%,同比下降1个百分点,主因是低毛利的新能源汽车业务收入占比上升。前三季度公司净利率为13.44%,同比提升0.23个百分点。
新松机器人成立于2000年,是一家以机器人技术和智能制造解决方案为核心的高科技上市公司。作为国家机器人产业化基地,新松以智能制造为业务主攻方向,拥有自主知识产权的工业机器人、移动机器人、特种机器人三大类核心产品,以及焊接自动化、装配自动化、物流自动化三大系统解决方案,同时面向国家主导产业及战略新兴产业持续孵化汽车工业、电子工业、半导体、智慧城市、智慧康养、智慧建筑等N+个具有高度竞争力和良好成长性的优势战略业务,前瞻布局具身智能机器人全矩阵产品研发及产业化应用,构建了健康科学可持续的产业体系。
2024年,新松机器人营业收入创历史新高,实现41.38亿元,同比增长4.33%,归属于上市公司股东净利润-1.94亿元,毛利率14.62%,同比增长0.84%。2025年前三季度新松机器人实现22.18亿元,同比下降8.73%;归属于上市公司股东的净利润为-1.60亿元,同比跌59.96%。
未来机器人技术将持续升级,智能化程度进一步提高。工业机器人将与人工智能、5G、边缘计算等技术深度融合,实现自主学习和决策,适应复杂场景。例如,通过视觉识别和深度学习算法,机器人可更精准地完成装配、检测任务。另一方面,人机协作进一步深化,轻型化、柔性化的协作机器人应用将更广泛,与人类在生产中协同作业,提高灵活性和安全性。
作为全球最大的制造业大国,米乐(MILE)-官方首页中国庞大的制造业体量孕育出了巨大的工业机器人市场需求。汽车行业作为传统的工业机器人应用大户,其对于高精度、高效率的工业机器人需求持续旺盛。同时,随着中国制造的不断转型升级,3C、半导体、新能源、物流仓储、智能家居等新兴领域对于工业机器人的需求也呈现出快速增长的趋势。在3C领域,工业机器人的高精度、高效率特点得到了充分发挥,为电子产品的组装、测试等环节提供了有力支持。在半导体领域,工业机器人的精细操作和高度稳定性为半导体制造提供了可靠保障。在新能源领域,工业机器人在电池生产、光伏设备制造等环节的应用也越来越广泛。此外,在物流仓储和智能家居等领域,工业机器人也发挥着越来越重要的作用,为行业的智能化升级提供了有力支持。预计未来,随着新兴领域的不断拓展和技术的不断进步,工业机器人的应用领域将进一步拓宽,市场需求也将持续扩容。同时,国内外市场的竞争加剧也将推动工业机器人企业不断提升产品性能和服务水平,以满足不同领域、不同客户的需求。
一方面表现为核心零部件突破:国内企业在减速器、伺服系统、控制器等核心零部件领域技术进步显著,国产化率逐步提升,降低对外依赖。另一方面表现为品牌竞争力增强:埃斯顿、汇川技术、新松等国产厂商通过技术创新和市场拓展,市场份额不断扩大,在中低端市场占据主导,并逐步向高端领域渗透。
中国企业加速海外布局,通过设立分支机构、本地化服务团队等方式,提升国际市场份额,尤其在亚太、欧洲、北美等地区竞争力增强。未来与国际企业合作研发、技术交流成为常态,推动全球工业机器人技术进步和市场融合。
为了抢占市场,工业机器人生产厂商之间价格战愈演愈烈。例如,2025年上半年,部分SCARA机器人的单台价格已下探至万元水平,一年内降幅高达50%。这直接导致行业出现“增量不增收、增收不增利”的怪象,即使是以埃斯顿为代表的头部企业也难逃亏损。从行业供需结构来看,一方面,传统行业需求趋近饱和,而新兴行业尚在起步。另一方面,此前企业扩张过快,加上众多新竞争者涌入,导致产能相对过剩。大量功能相似的机器人产品在市场上涌现,企业为了清库存、保产能,不得不陷入以价格为主要手段的同质化竞争。
在备受关注的人形机器人等前沿领域,技术瓶颈尤为突出,具体表现在末端执行器精度不足(导致精密作业效率低下)、能源系统效能低下(续航时间短)以及热管理缺陷(关节电机易过热)等方面。在工业场景中,机器人的“大脑”即具身智能水平,仍处于发展的早期阶段。虽然中国工业机器人的国产化率已超过50%,但在控制器、高精度减速器、高性能伺服电机等核心零部件上,国产产品在技术成熟度、产品一致性和质量可靠性方面,与国际先进水平仍有差距。
当AI大模型引入工业领域,其固有的随机性与工业对确定性的高要求产生了剧烈碰撞。已有真实案例表明,大模型的“幻觉”可能导致机器人执行危险指令,造成生产事故。如何为AI上好“安全笼头”,是行业必须面对的课题。
特别声明:以上内容(如有图片或视频亦包括在内)为自媒体平台“网易号”用户上传并发布,本平台仅提供信息存储服务。
女子登山背包和滑雪服挂吊牌被网友质疑“吊牌姐”,当事人:系商品自带牌子和失联儿童寻亲卡
3-1!樊振东5天双杀+连场逆转王楚钦,27-7,邓亚萍:T0级别选手
苏炳添最后一舞!全运会男子4X100米:湖北队38秒60夺冠,广东队获得第四名
Android的快速分享功能现已支持iPhone的AirDrop 首批适配Pixel 10
荣耀MagicOS 10第五批内测招募开启:这些机型即将升级,别错过!
《三国:百将牌》试玩报告:你这武圣怎么既偷又抢/
主站 商城 论坛 自运营 登录 注册 《三国:百将牌》试玩报告:你这武圣怎么既偷又抢 廉颇 202...
本文由:米乐M6,米乐官方网站,米乐登录入口提供





